基于单片机步进电机控制系统的设计(含PCB,仿真程序)

1.无需注册登录,支付后按照提示操作即可获取该资料.
2.资料以网页介绍的为准,下载后不会有水印.资料仅供学习参考之用.
密 惠 保
基于单片机步进电机控制系统的设计(含PCB,仿真程序)(论文8200字,PCB,仿真程序)
摘 要
步进电机控制是工农业生产中经常性的控制项目,传统控制的步进电机的控制存在控制精度差、控制速度单一等缺点。本文提出了一种基于STC89C52单片机和步进电机驱动芯片的步进电机的系统解决方案,用于提高步进电机的整体控制效率,提升步进电机的控制的实效性和可操性。系统利STC89C52、ULN2003A、按键和4位一体共阴数码管设计一套智能步进电机控制系统,实现对步进电机的启/停、转向和电机转动的实时控制,并能对步进电机驱动的速度等级进行调节。文中对控制系统软件和硬件的实现过程进行分析,完成了原理和软件程序的设计,并在Protues环境下完成了系统的仿真,对软硬件的设计输出进行了验证。本设计具有控制方式灵活、性价比高、可操性强等优点,可广泛应用于对各领域的步进电机进行控制。
【关键词】:单片机,步进电机,控制器,调速控制
本文结构安排如下:
第1章:介绍步进电机控制系统的研究背景和意义,对国内当前对步进电机控制器的研究现状进行了实际的分析。
第2章:介绍了步进电机的工作原理,提出了本次设计目标和系统的整体框架结构,并对主要器件的选型进行分析。 [资料来源:http://think58.com]
第3章:完成系统硬件设计,对各控制模块实现原理进行说明。
第4章:完成系统主程序、电机运行状态控制子程序、电机动作控制子程序和显示子程序设计,实现对已有硬件的驱动。
最后第全文进行总结。
2系统功能要求
本次设计需要对4相反应式步进电机控制系统的设计,具体需要实现以下五个功能:
(1)实现对4相反应式步进电机的动作控制,其中包括启停控制、正反转控制和转动速度控制。驱动电机的最大功率不超过24W;
(2)能够通过按键对步电机的转动角度和转动的速度进行调节,并能根据按照设置的速度和角度进行转动;
(3)具备显示功能,能够显示电机转动过程中的实时速率和转动方向的等系统参数;
2.3系统框架
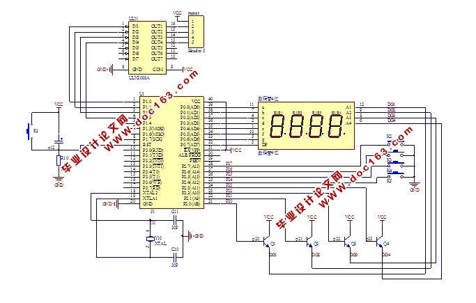
通过对系统需要实现功能可知,本次设计需要实现对电机动作控制、电机的转动速度、转动方向和转动角度的控制及系统当前运行状态的显示。根据以上需要实现的功能本次设计将整个步进电机控制系统分为以下五个部分:AT89C52单片机控制单元,电源模块,电机控制模块、显示模块和输入控制模块。



目 录
一、绪论 1 [版权所有:http://think58.com]
1.1选题背景及意义 1
1.2国内外研究现状 1
1.3本文主要研究内容及结构安排 2
二、系统方案设计 3
2.1步进电机概述 3
2.2系统功能要求 3
2.3系统框架 4
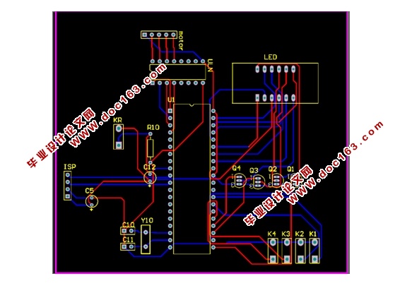
三、硬件设计 5
3.1单片机最小系统设计 5
3.2电机控制模块电路设计 6
3.3显示电路设计 7
3.4按键电路设计 8
3.5硬件总体电路设计 8
四、软件设计 9
4.1软件主流程设计 9
4.2电机工作状态控制子程序设计 9
4.3电机动作控制子程序设计 10
五、系统仿真测试 13
5.1 仿真原理图设计 13
5.2 系统功能测试 13
六、总结与展望 17
致 谢 18
参考文献 19
[资料来源:http://www.THINK58.com]
附 录 20
[资料来源:www.THINK58.com]
